太阳成集团官方网站太阳成集团官方网站首页
太阳成集团官方网站
首页» 新闻资讯» 新闻快讯
详细信息
太阳成集团官方网站张毅课题组在PNAS发表TOR复合体通过控制细胞ATP水平调控微丝骨架动态的研究成果
    2022-09-16  浏览次数:

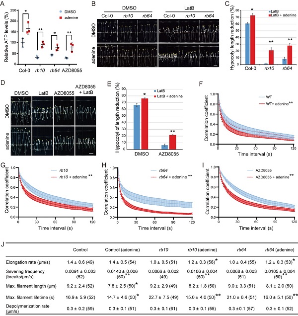
能量对于所有生物体而言都是必不可少的,细胞应对低能量水平的能力对于其存活至关重要。在真核细胞中,微丝骨架在G-actin和F-actin之间的动态转换消耗大量储能化合物ATP,以维持其在细胞分裂、生长和胞内运输等过程中的重要功能。已有研究报道神经细胞中大约50%的ATP用于维持微丝的动态。在植物细胞中,微丝的延伸速率是动物和酵母细胞微丝生长速率的10~100倍左右,这意味着植物细胞需要消耗更多的能量来维持微丝的动态。但是目前关于植物细胞能量水平如何调控微丝动态还不清楚。

近日,细胞增殖与调控生物学教育部重点实验室张毅课题组在PNAS在线发表了题为“The TOR complex controls ATP levels to regulate actin cytoskeleton dynamics in Arabidopsis”的研究论文。该研究报道了植物TOR复合物调控细胞中ATP水平,并进一步揭示了低ATP水平导致植物细胞中微丝动态降低。



pnas.png

      TOR复合体是真核细胞营养物质状态的感受器,在整合营养、能量和激素等上游信号以及调控细胞增殖、生长和代谢中发挥重要作用。张毅课题组的这项研究发现拟南芥TOR复合体核心成员RAPTOR1B的突变体具有耐受微丝解聚药物处理的表型;细胞生物学的分析表明该突变体以及经TOR特异性抑制剂处理的细胞中微丝形态未发生显著变化,但动态性下降,表现为微丝延伸速率和切割频率下降、微丝的寿命大幅增加;进一步的研究发现RAPTOR1B在细胞质以及线粒体上的特异性定位,由此推测TOR复合体可能调控细胞ATP水平进而影响胞内微丝的动态稳定;在接下来的实验中,研究人员测定了胞内ATP含量,并进一步利用线粒体抑制剂处理和外源添加腺嘌呤等多种方法,对ATP水平的改变与微丝骨架的动态稳定之间的关系进行了深入分析和探讨,结果均表明TOR复合体在调控植物细胞ATP水平以及调控微丝骨架动态方面具有重要作用。基于这些结果,作者提出降低微丝动态是植物细胞应对能量短缺过“紧日子”的策略之一。



PNAS2-11.jpg

太阳成集团官方网站博士生戴刘凤为论文第一作者,张毅教授为通讯作者。王婷副教授、博士生王宝洁、云南大学武旭娜教授课题组、多伦多大学Heather McFarlane课题组、哥本哈根大学Staffan Person教授课题组、哈雷-维滕贝格大学的Etienne H. Meyer博士和马克斯普朗克衰老生物学研究所Patrick Giavalisco教授等也参与了这项工作。论文特别致谢了太阳成集团官方网站张晓嫣博士、明斯特大学Markus Schwarzlander教授、福建农林大学熊延教授和北京大学焦雨铃教授实验室在实验材料和实验技术上提供的支持和帮助。该工作得到了国家自然科学基金项目的资助。

原文链接:www.pnas.org/doi/10.1073/pnas.2122969119










 

生态学研究所 | 遗传与发育生物学研究所 | 细胞生物学研究所 | 生物化学与生物技术研究所 | 动植物标本馆 | 生物学通报期刊社 | 北京猛禽救助中心
版权所有:中国·suncitygroup太阳成(集团)官方网站    地址:中国 北京市海淀区新街口外大街19号    邮编:100875   进入原网站