太阳成集团官方网站太阳成集团官方网站首页
太阳成集团官方网站
首页» 新闻资讯» 新闻快讯
详细信息
陈苏仁课题组合作在Human Reproduction发文揭示ACTRT1基因缺失为男性不育新的致病遗传因素
    2024-02-29  浏览次数:

2024年2月27日,太阳成集团官方网站陈苏仁课题组与重庆医科大学附属妇女儿童医院黄国宁/林婷婷团队合作在国际著名期刊《人类生殖》(Human Reproduction)(中科院分区:医学1区Top)发表了题为Deletion of ACTRT1 is associated with male infertility as sperm acrosomal ultrastructural defects and fertilization failure in humans的研究论文,发现了ACTRT1基因缺失是人精子顶体脱落和受精失败的致病遗传因素之一,将为男性不育的基因诊断、辅助生殖治疗和遗传咨询提供重要参考。

陈1-1-1.jpg

2022年,陈苏仁课题组在《发育》(Development)报道精子核周层蛋白ACTRT1通过与核膜蛋白和顶体内膜相互作用负责将发育中的顶体锚定在精子细胞核膜上,Actrt1基因敲除雄鼠生育力显著降低、精子顶体脱落、精子激活卵子能力缺陷[1]。然而,目前尚无ACTRT1基因突变与男性不育关联的临床报道。

本项合作研究中,研究人员在重庆医科大学附属妇女儿童医院招募了120例精子头部畸形症患者并开展了全外显子测序,最终发现两个ACTRT1基因完全缺失的精子头部畸形症家系。研究人员招募了两个家系的主要家庭成员,并通过全基因组测序、PCR和qPCR等方法进行了基因缺失验证和遗传模式确定(图1)。

陈1-2-1.jpg

图1.两个精子头部畸形症患者家系中鉴定到ACTRT1基因缺失变异

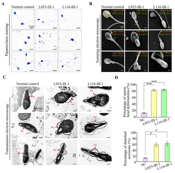
Actrt1基因敲除小鼠相似,精子巴氏染色和扫描电镜发现两名ACTRT1基因缺失患者的精子主要呈现出头部畸形,使用透射电子显微镜可清楚地观察到患者精子发生明显的顶体脱落(图2)。

陈1-3-1.jpg

图2.患者精子头部畸形且顶体脱落

另外,患者精子中卵子激活因子PLCζ和ACTL7A等表达降低,最终卵胞浆内单精子注射(Intracytoplasmic sperm injection,ICSI)联合人工卵子激活(Artificial oocyte activation,AOA)有效挽救了ACTRT1基因缺失患者的不育问题(图3)。

陈1-4-1.jpg

图3. ICSI+AOA辅助生殖治疗可治疗ACTRT1缺失引起的受精失败

综上,本项合作研究中,研究人员将基因敲除小鼠的基础研究向临床应用方向发展,揭示了ACTRT1基因缺失是精子头部畸形、顶体脱落和受精失败的致病遗传因素之一,为男性不育的基因诊断、辅助生殖治疗和遗传咨询提供了宝贵参考,兼具理论价值和临床应用前景。

 

原文链接:https://academic.oup.com/humrep/advance-article/doi/10.1093/humrep/deae031/7615467?searchresult=1

参考文献:

[1] Zhang XZ, Wei LL, Zhang XH, Jin HJ, Chen SR. Loss of perinuclear theca ACTRT1 causes acrosome detachment and severe male subfertility in mice. Development. 2022; 149(12):dev200489.


 

生态学研究所 | 遗传与发育生物学研究所 | 细胞生物学研究所 | 生物化学与生物技术研究所 | 动植物标本馆 | 生物学通报期刊社 | 北京猛禽救助中心
版权所有:中国·suncitygroup太阳成(集团)官方网站    地址:中国 北京市海淀区新街口外大街19号    邮编:100875   进入原网站